sunbet(中国区)官方网站
集团首页
首页
关于我们
公司动态
团队力量
公司产品
公共卫生与预防医学教研室
经济管理教研室
党建工作
工作动态
理论学习
团学工作
团学动态
员工组织
办事流程
在线问题
联系我们
领导信箱
公司产品
公共卫生与预防医学教研室
教研室概况
教学实践活动
学术科研
专业设置
团队队伍
课程建设
实验室建设
经济管理教研室
教研室概况
教学实践活动
学术科研
专业设置
团队队伍
课程建设
实验室建设
当前位置:
首页
>
公司产品
>
公共卫生与预防医学教研室
>
学术科研
> 正文
学术科研
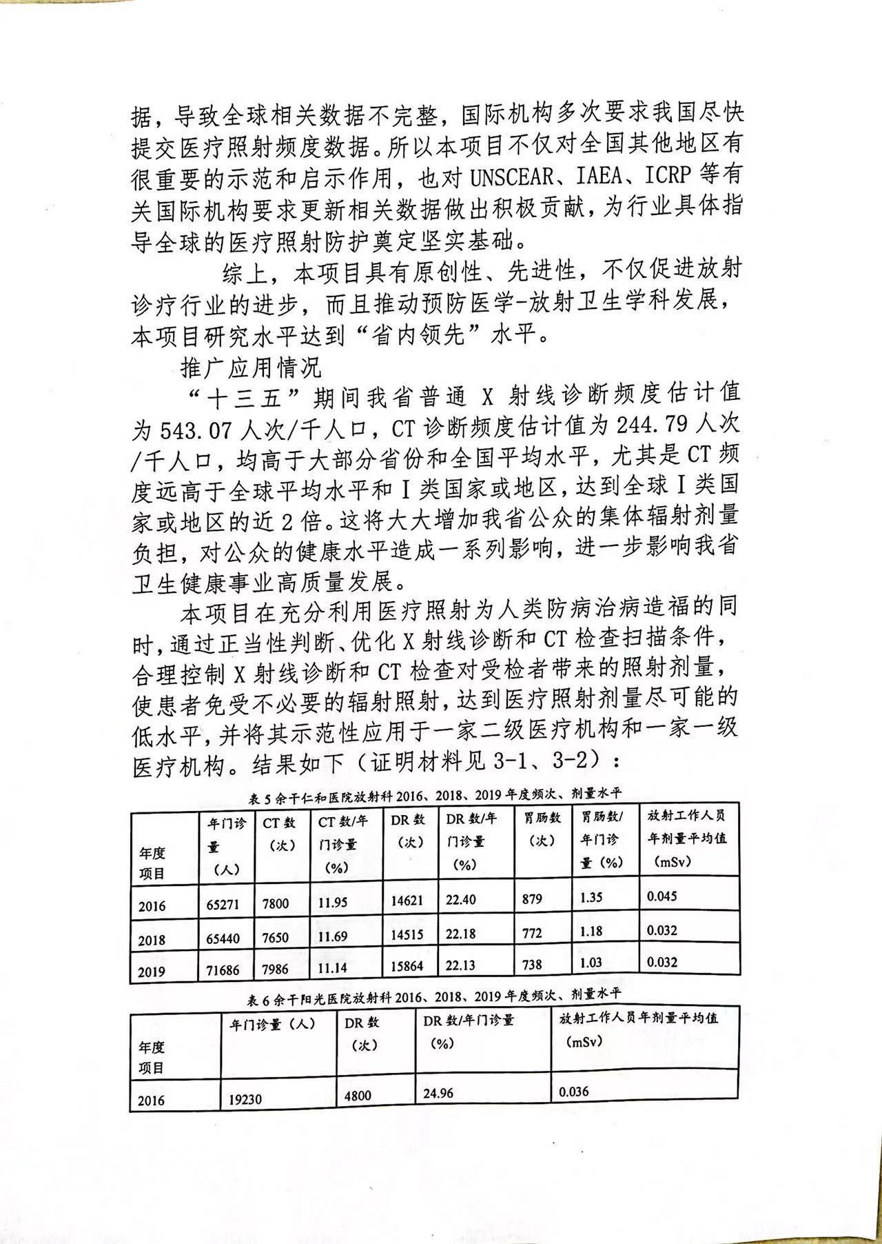
2022年江西医学科技奖拟推荐项目公示
发布时间:
2022-06-01
|
作者:
|
阅读次数:
次
微信二维码
LINKS
友情链接
江西省南昌市小蓝经济开发区汇仁大道689号(汇仁大道与金沙大道交汇处)
版权所有:sunbet(中国区)官方网站
联系电话:0791-85772111 (传真)0791-85772112